西班牙华人网 西华论坛

 找回密码
 立即注册
搜索

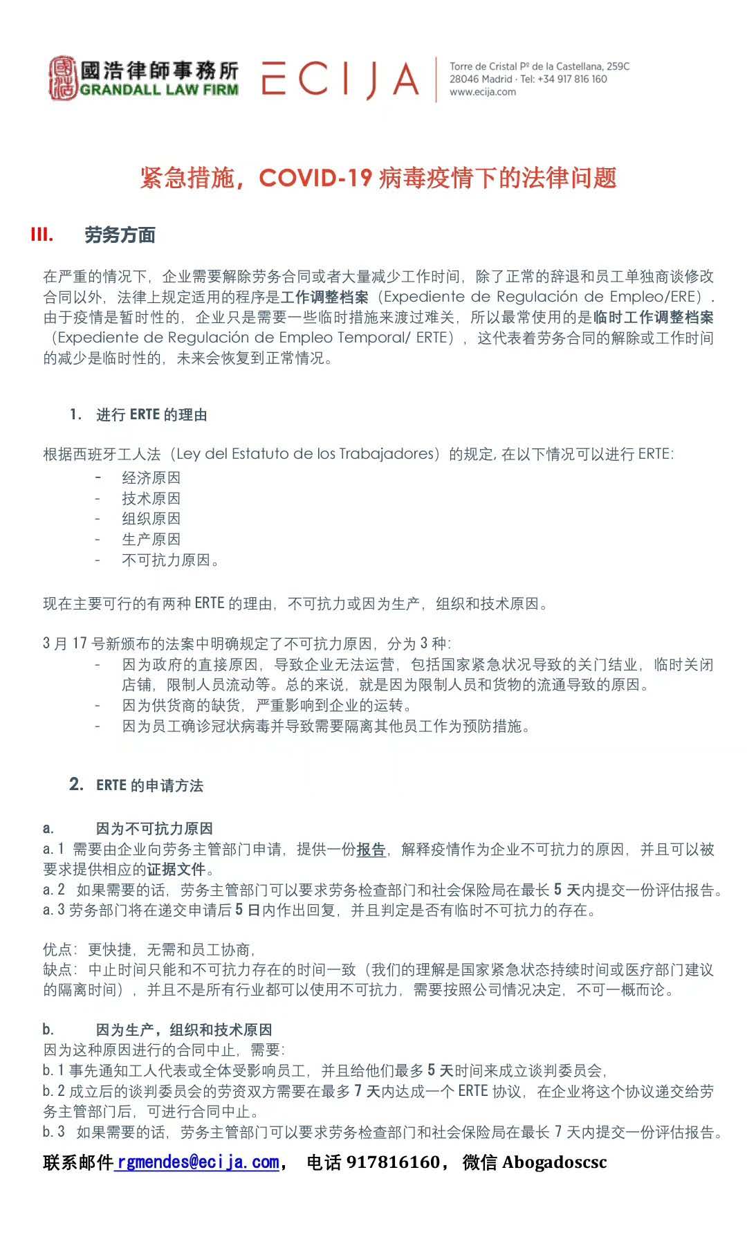
疫情下的法律问题解读----感谢国浩事务所!

2020-3-20 00:27| 发布者: yotranquilo| 查看: 2316| 评论: 5|原作者: yotranquilo

摘要: 有专业人士出手翻译就是给力!
有专业人士出手翻译就是给力!

628374830.jpg
1099107205.jpg
1501357231.jpg
发表评论

最新评论

引用 M.2005 2020-3-21 13:57
看不清
引用 yotranquilo 2020-3-21 16:06

手机点击图片下载看,在电脑上是能看清的。
引用 山树 2020-3-23 14:56
请问下,作为工人,比如在某企业工作5年,企业申请了暂时停工,暂时终止跟工人的合同,让国家发工资。那么复工后,会影响工人在这个企业的工龄吗?比如复工后一段时间,老板决定解雇这个工人,赔偿金怎么算?还是按照工龄5年赔偿吗?
引用 xueweichao 2020-3-25 02:32
你好。我在不知情的情况被老板办理了自愿辞职。我的是长期合同。我1月份到3月在国内。3月12号到达马德里。14号正攵府通知关门的时候他给说保险不能保了。直接发我结算单。会影响到我的家庭团聚吗。要是告他要搜集什么证据

查看全部评论(5)

热门图文话题热门图文话题
  • 数字陷阱:Wise和Paysera等新银行是否威胁
  • CLIPPER对盗版制造商和分销商造成重创
  • 关于假冒本媒体记者及盗用Logo的严正声明
  • 奥伦塞儿童医院三楼天花板部分倒塌引发关注
  • 西班牙格拉纳达省卡尼亚尔发现一具男性遗体

关于我们|广告服务|免责声明|小黑屋|友情链接|Archiver|联系我们|手机版|西班牙华人网 西华论坛 ( 蜀ICP备05006459号 )

GMT+2, 2025-12-16 12:45 , Processed in 0.007645 second(s), 15 queries , Gzip On, Redis On.

Powered by Discuz! X3.4 Licensed

Copyright © 2001-2021, Tencent Cloud.

返回顶部
手机版