西班牙华人网 西华论坛

 找回密码
 立即注册
搜索
查看: 2485|回复: 39
收起左侧

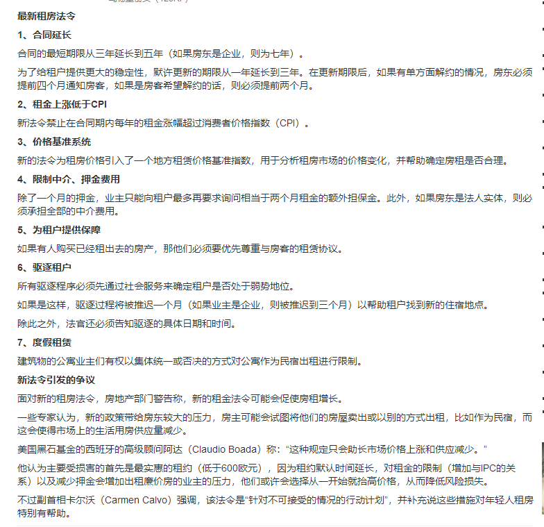
遇到奇葩房东,怎么应对?

[复制链接]
发表于 2019-9-28 16:32:07 | 显示全部楼层 |阅读模式
4月初我们租了一套中国人投资移民的房子,因为是房东是中国人,她说可以给我们登记住家证明,但是没有住家合同,我们只能同意。后来四月底最后一个星期她就来要房租,我们说这样子不可以,至少要到5月一号,才能给她,因为我们是百元店,1号要关门,要到2号,她觉得不方便。我们就说只要你们给我们合同,我每个月1号准时银行转账过去。她说要付税收,所以最后她还是拒绝了。之后每个月一号来拿我们店里拿房租。直到前三天我们说要十一月初搬走,十月份的房租押金里扣,因为我们还有两个月的押金在她那里。她马上回复说押金是押金,房租是房租,不可以这么做,而且说根据西班牙法律我们没有住满一年算违约,押金是不退的,二个月的押金都不退。而且她说当我们是朋友,给我们面子所以只扣一个月押金,还有我们得配合她给别的房客来看房子。后来我去谷歌上查询,发现如果租满半年,是不需要赔偿房东的,如果要赔偿必须双方协议怎么赔偿写进合同。第二天,我打电话给她说没有她说的不满一年要赔偿,而且我们连租房合同都没有扣押金是不对的,而且我有我的隐私权,在我搬走之前是不可以给别的房客看的。然后她就火了,说所有的西班牙语合同都有这一条要赔偿的,说不按她的意思就来我店里闹,说什么侵犯我的隐私权,我又没有光着屁股在里面跑,而且房子是她的,她爱怎么样就怎么样。那只能陷入僵局了。后来说第二天来面谈。到了第三天,她和她老公来我们店里,我们要求最后一个月押金来赔偿她家里的损失,最后同意我们退押金,但是必须配合她带别的房客来看房,而且十月份的房租必须先付了。谈判彻底破裂。她威胁我们不付房租就在我们店里闹,而且还在我们店门口举着牌子说我们不付房租,让我们做不了生意。看来都骑到我们脸上了,那只好奉陪到底了。她打电话给一个人就开始闹了,然后我们就叫了警镲,据她说她叫的那个人是个中国人律师,最后很久警镲才来调停,半天的生意都给她闹没了。不过也总算告一段落,警镲约我们在谈,现在应该怎么办?
 楼主| 发表于 2019-9-28 17:26:44 | 显示全部楼层
对了,我们有中文的租房合同,没有正式西班牙语合同,她说她问过律师说是有效用的,是这样的吗?
回复 支持 反对

使用道具 举报

发表于 2019-9-28 20:35:34 | 显示全部楼层
我来告诉你,首先,这种情况下,是房东要求你们搬走,按西班牙法律,房东须至少提前15天至两个月的时间提前通知你们。*(这一点一般合同里都会根据双方共识约定好提前多少天)。只要是房东要求你们搬走,就应该提前通知。如果没有按照合约规定,给足你们时间找房子,房东则需向你们支付违约金。而如果你们没能在规定时间内搬走,你们则需向房东支付违约金。

第二,如果你们在规定期限内搬走,并且没有损坏家里的任何物件,没有触犯违反任何合约内规定的条例,房东是不可以私自扣押你们的任何押金的。

第三,你们房东有权向你们要求房租,所以建议还是按时付房租比较好。至于押金,只要你们没有违约,损毁财物,房东擅自扣押押金属违法行为,你们就可以闹。
回复 支持 反对

使用道具 举报

发表于 2019-9-28 20:40:20 | 显示全部楼层
至于看房子这一点,通常来说你们确实没必要配合(如果合同里没有标明的话)。
回复 支持 反对

使用道具 举报

发表于 2019-9-28 20:51:16 | 显示全部楼层
租房.jpg
回复 支持 反对

使用道具 举报

 楼主| 发表于 2019-9-28 22:40:49 | 显示全部楼层
交个朋友叭 发表于 2019-9-28 20:35
我来告诉你,首先,这种情况下,是房东要求你们搬走,按西班牙法律,房东须至少提前15天至两个月的时间提前 ...

谢谢你的回复。是我们要搬走的。我们没有签正式的租房合同,因为房东不给,只是签了中文的合同,所以就算她不还押金我是不是没有办法?。而且房东她之前已经说不退押金了,后来才改口。我怕我付了房租,两个月的押金都没有了。如果我不付的话,最多只是损失一个月押金。而且在我现在房租付到了十月三号,就又来威胁,要闹的,所以只有一个推测的结果就是她想要两个月的押金,如果想还的话,何必弄这么大的动静。
回复 支持 反对

使用道具 举报

 楼主| 发表于 2019-9-28 22:45:08 | 显示全部楼层
交个朋友叭 发表于 2019-9-28 20:40
至于看房子这一点,通常来说你们确实没必要配合(如果合同里没有标明的话)。 ...

是啊。大家如果都好说话,我们都中国人,我也不会那么坚持不给她带人来,只是她的要求就是所有的都得听她的安排,要不然就来闹事。
回复 支持 反对

使用道具 举报

 楼主| 发表于 2019-9-28 22:46:28 | 显示全部楼层

那私下签的合同,有法律保护吗?
回复 支持 反对

使用道具 举报

发表于 2019-9-28 22:57:22 | 显示全部楼层
ron666 发表于 2019-9-28 22:46
那私下签的合同,有法律保护吗?

这个我不知道
回复 支持 反对

使用道具 举报

发表于 2019-9-28 22:58:40 | 显示全部楼层
ron666 发表于 2019-9-28 22:46
那私下签的合同,有法律保护吗?

能贴出合同,让大家帮你看看。
回复 支持 反对

使用道具 举报

 楼主| 发表于 2019-9-28 23:34:27 该贴发自手机用户 | 显示全部楼层
系统怀疑我灌水 发表于 2019-9-28 22:58
能贴出合同,让大家帮你看看。

合同放在店里,就是只有中文的,没有西语的,就是简简单单几行字,有两个月押金,房子在哪,还有房东和我两个人的居留。
回复 支持 反对

使用道具 举报

发表于 2019-9-28 23:43:29 | 显示全部楼层
ron666 发表于 2019-9-28 23:34
合同放在店里,就是只有中文的,没有西语的,就是简简单单几行字,有两个月押金,房子在哪,还有房东和我 ...

就算合同成立,也有漏洞的。
回复 支持 反对

使用道具 举报

发表于 2019-9-29 02:27:34 该贴发自手机用户 | 显示全部楼层
租个房子真的太麻烦,自己银行贷款买
回复 支持 反对

使用道具 举报

 楼主| 发表于 2019-9-29 08:51:03 | 显示全部楼层
系统怀疑我灌水 发表于 2019-9-28 23:43
就算合同成立,也有漏洞的。

是啊,我们开店的都是多一事不如少一事,也不纠结那么多,只是觉得这个人很奇葩,处处咄咄逼人,我说押金还在你那,我都没说什么,你还闹什么,她认为一个月押金都不够赔她的。
回复 支持 反对

使用道具 举报

 楼主| 发表于 2019-9-29 08:58:35 | 显示全部楼层
谦受益 发表于 2019-9-29 02:27
租个房子真的太麻烦,自己银行贷款买

对啊,有能力必须自己买一个,租老外的房子,最多也就被扣一个月押金,老外也绝对不可能来店里闹。我们之前想租个中国人的房子,虽然没有合同,但是没那么多闹心的事。但是最后大错特错了,真是被闹的头昏脑胀,房东是个中国人投资移民,不会讲西语,所以我相信她对老外绝对不敢闹,只是对自己人真狠。。
回复 支持 反对

使用道具 举报

发表于 2019-9-29 13:43:01 | 显示全部楼层
这么怕干什么,既然是私下的合同,那么他就没有交税,你跟他说再闹报税务局,俩个月压金怎么也不够罚的。
回复 支持 反对

使用道具 举报

 楼主| 发表于 2019-9-29 17:52:27 该贴发自手机用户 | 显示全部楼层
邪月 发表于 2019-9-29 13:43
这么怕干什么,既然是私下的合同,那么他就没有交税,你跟他说再闹报税务局,俩个月压金怎么也不够罚的。 ...

税她肯定没交,感觉和她说什么都没有效果,合同都没在我们店里闹叫警镲对她没有任何好处,她都没听,警镲来了之后我们和警镲说她没给合同,警镲直接就明白她要escapa hacienda .威胁感觉没有效果,感觉她掉钱孔里去了,应该怎么做,直接去hacienda 举报吗?
回复 支持 反对

使用道具 举报

发表于 2019-9-29 21:29:29 | 显示全部楼层
各让一步,其实什么事也没有。何必为一个月的押金,折腾。
回复 支持 反对

使用道具 举报

 楼主| 发表于 2019-9-29 22:20:37 | 显示全部楼层
本帖最后由 ron666 于 2019-9-29 22:26 编辑
65531591 发表于 2019-9-29 21:29
各让一步,其实什么事也没有。何必为一个月的押金,折腾。

她是想扣押金,而且明确表示不还,后来我们不肯,才说可以退,不过先要十月房租,和配合她带别的租客看房。你说的没错,其实我们中国人一般不会想要扣押金的,是这样的吧。她说最后悔的就是没有把没有租满一年要赔偿写进合同,她说下次绝对不这么干了。而且她说现在老外租房要6个月押金了,要不然租不到房子了,她感觉租给我亏了,半年之后就搬走。
回复 支持 反对

使用道具 举报

发表于 2019-9-29 22:46:14 | 显示全部楼层
如果没约定一定要租多久,一般提早1-2个月通知是非常正常的。
回复 支持 反对

使用道具 举报

您需要登录后才可以回帖 登录 | 立即注册

本版积分规则

关于我们|广告服务|免责声明|小黑屋|友情链接|Archiver|联系我们|手机版|西班牙华人网 西华论坛 ( 蜀ICP备05006459号 )

GMT+2, 2026-5-14 14:27 , Processed in 0.012923 second(s), 11 queries , Gzip On, Redis On.

Powered by Discuz! X3.4 Licensed

Copyright © 2001-2021, Tencent Cloud.

快速回复 返回顶部 返回列表
手机版